MENU

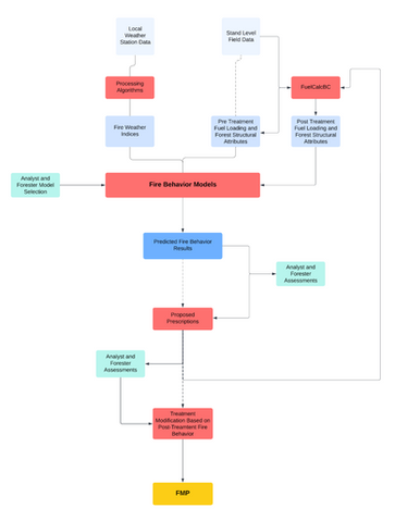
When crafting a Fuel Management Plan (FMP), the prescribing forester typically holds the authority to make the final decision, including thinning specifications for a forest, often with limited client input. However, stand-level management often comes with a variety of diverse objectives and many pathways to achieving stated goals.
To address these realities, Frontera has developed a sophisticated decision support tool capable of generating feasible stand-level fuel reduction prescription options to meet any number of stakeholder objectives.

Each of these options is accompanied by crucial information, including:
Pre Treatment fire behaviour predictions
An estimation of potential fire behaviour reduction from treatments
An estimation of the practicality and costs associated with the proposed activities
An estimation of the merchantable value extracted from each prescription option
Forest stand and structural changes as a result of proposed treatments


Subsequently, all these diverse options are presented to our clients and stakeholders, actively encouraging their valuable feedback.
By considering both the outputs provided by the decision support tool and the input received from our clients and stakeholders, we can develop Fuel Management Plans that are not only easier to implement but also more economically efficient. This process ensures that the resulting FMPs strike a balance between effective fuel reduction and practical resource management, benefiting both the forest ecosystem and all involved parties, all while improving forest resiliency to wildfire.
FMP Decision Support Tool for Stakeholder Involvement
Options regarding wildfire risk reduction, cost, and value are given to clients for feedback, balancing forest health and stakeholder interest.
Authored by:

Madeline Boldt



